Skip to main content

Chapter 17: Contents of Technical Reports: Chapter 17: Contents of Technical Reports

Chapter 17: Contents of Technical Reports
Chapter 17: Contents of Technical Reports
  • Show the following:

    Annotations
    Resources
  • Adjust appearance:

    Font
    Font style
    Color Scheme
    Light
    Dark
    Annotation contrast
    Low
    High
    Margins
  • Search within:
    • Notifications
    • Privacy
  • Project HomeOpen Technical Communication, 2e
  • Projects
  • Learn more about Manifold

Notes

table of contents
  1. Chapter 17: Contents of Technical Reports
    1. Objectives
    2. Introduction
      1. Letter of Transmittal
      2. Cover and Label
        1. Covers
        2. Labels
      3. Abstract
        1. Descriptive Abstracts
        2. Informative Abstracts
        3. Executive Summary
        4. Revision Checklist for Abstracts
      4. Table of Contents and Table of Figures
        1. Table of Contents
        2. Table of Figures
      5. Introduction
        1. Common Elements of Introductions
        2. Introductions to Brief Documents
        3. Section Introductions
        4. Revision Checklist for Introductions
      6. Problem Description/Definition
      7. Technical Background
      8. Requirements/Decision-Making Criteria
      9. Discussion of the Options
      10. Criterion-to-Criterion Comparisons
      11. Summary Table
      12. Conclusions
        1. Summaries
        2. "True" Conclusions
        3. Afterwords
        4. Combinations
        5. Revision Checklist for Conclusions
      13. Recommendation or Final Opinion
      14. Appendices
      15. Information Sources
    3. Attribution
    4. AI Assistance Notice

Chapter 17: Contents of Technical Reports


Objectives

Upon completion of this chapter, readers will be able to do the following:

  1. Identify and explain the key components of technical reports, including transmittal letters, abstracts, introductions, problem descriptions, comparisons, conclusions, and appendices.
  2. Differentiate between types of summaries (descriptive, informative, and executive) and apply appropriate formatting, style, and content based on the report’s purpose and audience.
  3. Apply decision-making criteria to evaluate options within a recommendation or feasibility report, using structured comparisons and summary tables to support conclusions.
  4. Organize and design technical report content effectively to meet professional standards and audience expectations, including the use of technical introductions, tables of contents, and information sources.

Introduction

Any sort of technical report you write will have roughly the same sections and organization.

The structural principle that undergirds this type of report is simple: You provide not only your recommendation, choice, or judgment, but also the data and the conclusions leading up to it. That way, readers can check your findings, your logic, and your conclusions and come up with a completely different view. More likely, they will be convinced by all your careful research and documentation.

Letter of Transmittal

The transmittal letter is a cover letter usually attached to the outside of the report with a paper clip, but it can be bound within the report as a kind of author's preface. The transmittal letter is a communication from you—the report writer—to the recipient, the person who requested the report. Essentially, it says "Okay, here's the report that we agreed I'd complete by such-and-such date. Briefly, it contains this and that but does not cover this or that. Let me know if it meets your needs." The transmittal letter explains the context—the events that brought the report about. It contains information about the report that does not belong in the report.

Use the standard business-letter format for cover letters. If you write an internal report, use the memorandum format instead; in either case, the contents and organization are the same:

  • First paragraph. Cites the name of the report, putting it in italics. It also mentions the date of the agreement to write the report.
  • Middle paragraph(s). Focuses on the purpose of the report. It also gives a brief overview of the report's contents.
  • Final paragraph. Encourages the reader to get in touch if there are questions, comments, or concerns. It closes with a gesture of goodwill, expressing hope that the reader finds the report satisfactory.

As with any other element in a report, you may have to modify the contents of this letter (or memo) for specific situations. For example, you might want to add a paragraph that lists questions you'd like readers to consider as they review the report.

Cover and Label

If your report is over ten pages, bind it in some way and create a label for the cover.

Covers

Covers give reports a solid, professional look as well as protection. You can choose from many types of covers. Keep these tips in mind:

  1. The best covers use either a spiral (best) or plastic "comb" (second-best) binding and thick, card-stock paper for the covers. These bindings allow reports to lie open by themselves, are inexpensive, and add to the professionalism of your work. Any copy shop can make one for you.
  2. Three-ring binders (also called loose-leaf notebooks) are an acceptable second choice. They allow your report to lie flat, but they are often too bulky for short reports, and the page holes tend to tear. However, if the audience will want to remove or replace pages, then a three-ring binder is an appropriate choice.
  3. Three-hole binders that use brads to hold the pages together are a distant third choice. They are less bulky than three-ring binders, but they prevent the pages from lying flat, and readers must either weigh down or crease the pages. If you do use one of these, add an extra half-inch to the left margin to account for the "gutter" between pages.
  4. Clear (or colored) plastic slip cases with the plastic sleeve on the left edge are never appropriate for a professional report. These are like something out of grade school, and they are frustrating for the user. They won't lay flat, so readers must struggle to keep them open, and they generate static electricity, which makes pages stick together.

Labels

Be sure to devise a label for the cover of your report. It's a step that some report writers forget. Without a label, a report is anonymous; it gets ignored.

The best way to create a label is to use your word-processing software to design one on a standard page with a graphic box around the label information. Print it out, then go to a copy shop and have it photocopied directly onto the report cover.

No standard requirements exist for labels, but your company or organization may have its own requirements. Common elements to include are

  • the report's formal title
  • the intended recipient
  • the authors (or, often, the author's organization)
  • a report tracking number
  • the date of submission

A diagram showing two documents: a report cover and a transmittal letter. The report cover is titled "Energy-Efficiency Guide: Employing Energy-Efficient Building Strategies in a Residential Home." The transmittal letter is addressed to Dr. David McMurroy, dated June 25, 2015, and mentions submitting the attached report with the same title.

Figure 1: Transmittal letter and report cover (with cover label)

Abstract

An abstract is a summary of a body of information. Sometimes, abstracts are in fact called summaries—sometimes, executive summaries or executive abstracts. The business and scientific worlds define different types of abstracts according to their needs. If you are taking a technical writing course based on this online textbook, your technical report (depending on your instructor) may use two types: the descriptive abstract and the informative abstract.

Descriptive Abstracts

The descriptive abstract provides a description of the report's main topic and purpose as well an overview of its contents. As you can see from the example, it is very short—usually a brief one- or two-sentence paragraph. In this report design, it appears on the title page. You may have noticed something similar to this type of abstract at the beginning of journal articles.

In this type of abstract, you don't summarize any of the facts or conclusions of the report. The descriptive abstract does not say something like this:

Based on an exhaustive review of currently available products, this report concludes that none of the available grammar-checking software products provide any useful function to writers.

This is the style of summarizing you find in the informative abstract. Instead, the descriptive abstract says something like this:

This report provides conclusions and recommendations on the grammar-checking software that is currently available.

The descriptive abstract is a little like a program teaser—or, to use a different analogy—it is as if the major first-level headings of the table of contents have been rewritten in paragraph format.

Informative Abstracts

The informative abstract, as its name implies, provides information from the body of the report—specifically, the key facts and conclusions. To put it another way, this type of abstract summarizes the key information from every major section in the body of the report.

It is as if someone had taken a yellow marker and highlighted all the key points in the body of the report then vacuumed them up into a one- or two-page document. (Of course, then some editing and rewriting would be necessary to make the abstract readable.) Specifically, the requirements for the informative abstract are as follows:

  1. Summarize the key facts, conclusions, and other important information in the body of the report.
  2. Make sure it equals about 10 percent of the length of a 10-page report: for example, an informative abstract for a 10-page report would be 1 page. This ratio stops after about 30 pages, however. For 50- or 60-page reports, the abstract should not go over 2 to 3 pages.
  3. Summarize the key information from each of the main sections of the report, and proportionately so (a 3-page section of a 10-page report ought to take up about 30 percent of the informative abstract).
  4. Phrase information in a very dense, compact way. Sentences are longer than normal and are crammed with information. The abstract tries to compact information down to that 10-percent level (or lower for longer reports). While it's expected that the writing in an informative abstract will be dense and heavily worded, do not omit normal words such as the, a, and an.
  5. Omit introductory explanation, unless that is the focus of the main body of the report. Definitions and other background information are omitted if they are not the major focus of the report. The informative abstract is not an introduction to the subject matter of the report—and it is not an introduction!
  6. Omit citations for source borrowings. If you summarize information that you borrowed from other writers, you do not have to repeat the citation in the informative abstract (in other words, no brackets with source numbers and page numbers).
  7. Include key statistical detail. Don't sacrifice key numerical facts to make the informative abstract brief. One expects to see numerical data in an informative abstract.
  8. Omit descriptive-abstract phrasing. You should not see phrasing like this: "This report presents conclusions and recommendations from a survey done on grammar-checking software." Instead, the informative abstract presents the details of those conclusions and recommendations.

This last point is particularly important. People often confuse the kinds of writing expected in descriptive and informative abstracts. Study the difference between the informative and descriptive phrasing in the following examples:

Table 1: Examples of informative and descriptive phrasing

Informative

Descriptive

Based on an exhaustive review of currently available products, this report concludes that none of the available grammar-checking software products provides any useful function to writers.

This report provides conclusions and recommendations on the grammar-checking software that is currently available.

Abstract

Computerized speech recognition takes advantage of the most natural form of communication, the human voice. During speech, sound is generated by the vocal cords and by air rushing from the lungs. If the vocal cords vibrate, a voiced sound is produced; otherwise, the sound is unvoiced. The main problem in speech recognition is that no two voices produce their sounds alike and that an individual voice varies in different conditions. Because voices do vary and because words blend together in a continuous stream in natural speech, most recognition systems require that each speaker train the machine to his or her voice and that words have at least one-tenth of a second pause between them. Such a system is called an isolated word recognition system and consists of three major components that process human speech: (1) the preprocessor which removes irregularities from the speech signal and then breaks it up into parts; (2) the feature extractor which extracts 32 key features from the signal; and (3) the classification phase which identifies the spoken word and includes the training mode and reference pattern memory. Spoken words are identified on the basis of a certain decision algorithm, some of which involve dynamic programming, zero crossing rate, linear predictive coding, and the use of a state diagram.

Voice recognition systems offer many applications including data entry, freedom for mobility, security uses, telephone access, and helpful devices for the handicapped. However, these same systems also face problems such as poor recognition accuracy, loss of privacy among those who use them, and limited vocabulary sizes. The goal of the industry is the development of speaker-independent systems that can recognize continuous human speech regardless of the speaker and that can continually improve their vocabulary size and recognition accuracy.

This type summarizes the key facts and conclusions in the body of the report. (By the way, speech recognition has come a long way since this report was written in 1982!)

Executive Summary

The executive summary is a hybrid of the descriptive and informative summaries. Written for executives whose focus is business decisions and whose background are not necessarily technical, it focuses on conclusions and recommendations but provides little background, theory, results, or other such detail. It doesn't summarize research theory or method; it makes descriptive-summary statements: for example, "theory of heat gain, loss, and storage are also discussed."

To get a sense of the executive summary, study the following example:

Executive Summary

Rural Health Clinics: Requirements The most important needs of rural health clinics, which require energy resources, are as follows: Refrigeration. Absorption refrigeration, fueled by propane or kerosene and common at unelectrified health clinics, is vulnerable to interruption and is thus inadequate for the vaccines needed in immunization programs for dangerous diseases including polio, diphtheria, tetanus, pertussis, tuberculosis, measles, yellow fever, and Hepatitis B. Instead, compression-type refrigerators powered by 12- or 24-volt storage batteries and recharged by photovoltaic panels or a small wind turbine can meet these needs. Lighting. Instead of kerosene lighting, common in unelectrified communities and a known safety hazard and contributor to poor indoor air quality as well, renewable energy technologies can improve lighting in rural health clinics for such important functions as emergency treatment, birthing, maternity care, surgery, and administrative tasks. Communications. Health care services and emergency medical treatment, in particular, are greatly facilitated with reliable radio and radio-telephone communications to other health clinics and facilities in the region.

Rural health clinics can have reliable two-way regional communication via VHF radio with electricity provided by a single 30-W PV module. Medical appliances. Small medical appliances that operate on 120-volt AC electricity require an inverter, which is easily incorporated into wind- or solar-based systems. Although photovoltaic systems can provide the electricity needed for the high temperatures, approximately 120°C (250°F) needed in sterilization, solar thermal collector systems can produce high temperatures at a lower cost, especially in areas with good solar insolation. Water. Solar and wind power can be used to generate high volumes of potable water in tandem with techniques such as ozone treatment, reverse osmosis, photochemical treatment, also known as ultraviolet or UV, disinfection and carbon filters. Ozone treatment is very suitable to solar- or wind-generated power requiring only 0.3 watt-hours per liter. Clean water can also be provided from deep wells but requires an energy source for pumping significant volumes. Solar or wind power (or both) generated on site can economically meet the broad range of these needs.

Revision Checklist for Abstracts

As you re-read and revise your abstracts, watch out for problems such as the following:

  • Make sure that the descriptive abstract does not include informative abstract phrasing; make sure that the informative abstract does not include descriptive abstract phrasing.
  • Make sure the descriptive abstract provides an overview of the topics covered in all the major sections of the report.
  • Make sure that the informative abstract summarizes all the major sections of the report. (Don't forget—the informative abstract is not an introduction!)
  • Make sure the informative abstract summarizes all key concepts, conclusions, and facts from the body of the report (including key statistical information).
  • Make sure that the informative abstract excludes general, obvious, deadwood information and that the phrasing is compact and concentrated.
  • Make sure that the informative abstract is neither too brief (less than 10 percent) nor too long (more than 15 percent).

Table of Contents and Table of Figures

Any technical document of more than a few pages that includes distinct major sections should include a table of contents (ToC), a Table of Figures (ToF), and (if necessary) a Table of Tables (ToT).

Table of Contents

The ToC should not include the title page or the cover letter/memo. If the proposal includes an abstract and/or executive summary, those sections should appear in the ToC, and it is customary to paginate them with lower-case roman numerals. The ToC should not include itself. Treat it as page zero.

Always include at least the top two levels of headings, but how many subheading levels you include in a ToC is up to you. A long, complex report with multiple subheadings may need a ToC entry for each subheading, but this approach may result in an extremely long and confusing ToC. A potential solution is to create two ToCs, one listing just the top two levels of headings and one listing all levels of headings.

One final note: Make sure the words in the ToC are the same as they are in the text. As you write and revise, you might change some of the headings—don't forget to update the ToC accordingly. See Figure 3 for an example of a ToC and executive summary:

A diagram showing two pages of a report, a table of contents and an executive summary. A callout points to the page numbering, which uses lowercase Roman numerals, and explains that this style is used for the front matter of a report, while the main body uses Arabic numerals. The table of contents lists sections such as "Introduction," "Technical Background," "Consumption Comparisons," and "Conclusions."

Figure 2: Table of contents and executive summary

Table of Figures

The table of figures (ToF), sometimes called the "list of figures," has many of the same design considerations as the table of contents. Readers use the ToF to find the illustrations, diagrams, tables, and charts in your report.

Please note that tables and figures are different things. Strictly speaking, figures are illustrations, drawings, photographs, graphs, and charts. Tables are rows and columns of words and numbers; they are not considered figures.

For longer reports that contain multiple figures and tables, create separate lists of figures and tables. Put them on a separate page from the ToC but put them together on the same page if they fit. You can identify the lists separately, as Table of Figures and Table of Tables.

Introduction

The introduction is one of the most important sections of a report—or, for that matter, any document—but introductions are often poorly written. One reason may be that people misunderstand the purpose of introductions. An introduction introduces readers to the report and not necessarily, or only minimally, to the subject matter. "Introduction" does not equal "background"; it may contain some background but only minimally.

Readers have an understandable need to know some basic things about a report before they begin reading it: such as what is it about, why was it written, what's it for, for whom it written, and what are its main contents. Readers need a basic orientation to the topic, purpose, situation, and contents of a report—in other words, an introduction.

Imagine that, years ago, you were writing a recommendation report about CD-ROM computer devices. You might be tempted to use the introduction to discuss the background of compact disc development or its theoretical side. That might be good stuff to include in the report, and it probably belongs in the report—but not in the introduction, or at least not in much detail or length.

For 10-page reports, introductions might average one half to one full page. On that one page, you might have three paragraphs. One of those paragraphs could be devoted to background information—in other words, to introducing the subject matter. But the other two paragraphs must do the job of introducing the report and orienting the reader to the report, as discussed in the following.

Common Elements of Introductions

Each of the following elements is not required in all introductions, and some elements combine into the same sentence. Rather than mechanically applying these elements, write the introduction that seems good to you, then come back and search for these elements in it.

  • Topic. Early in the introduction, indicate the specific topic of the report. Some introductions seem to want to hold readers in suspense for a while before they indicate the true topic—that's a gamble. Better is to indicate the topic early—such that you could circle the topic words in the first three to four lines.
  • Purpose and situation. A good introduction needs to indicate why it was written, for whom, and for what purpose. If the report provides recommendations on whether to implement a program, the introduction needs to indicate that purpose. You might also consider indicating something of the scope of the report—what it is not intended to accomplish.
  • Audience. Indicate who are the appropriate or intended readers of the report—for example, "experienced technicians trained on the HAL/6000." Indicate what level of experience or knowledge readers need to understand the report, if any. If none is needed, say that. If the report was prepared for council members of the City of Utopia, Texas, the introduction needs to express that.
  • Overview of contents. Indicate the main contents of the report. You can do this with an in-sentence list, as the examples illustrate. If you are concerned about readers' exaggerated expectations, indicate what topics the report does not cover.
  • Background on the topic. Some minimal background is usually in an introduction—for example, key definitions, historical background, theory, the importance of the subject. Information like this gets readers interested, motivated to read, and grounded in some fundamental concepts. Be mindful of length: This discussion can quickly get away from you and fill up more than one page. If it does, determine what information would better fit in the body of the report or an appendix instead.
  • Background on the situation. Another kind of background is also a good candidate for introductions—the situation that brought about the need for the report. For example, if conflicting data about some new technology sparked the need for the research, this background could be summarized in the introduction. If a company needed new equipment or had some problem or requirements in relation to that equipment, then a discussion of those matters should go in the introduction.

Notice in the discussion of these elements the word "indicate" keeps getting used. That's because you'd like to avoid heavy-handed language such as "The topic of this report is..." or "This report has been written for..." Notice how the example introductions generally avoid this kind of phrasing.

Introductions to Brief Documents

If you are writing a brief document of 1 to 2 pages, you don't need all those elements common to report introductions discussed in the preceding section. Here's the subset of what you are likely to need:

  • Topic. You should be able to circle the topic words somewhere in the first three to four lines of the introduction.
  • Purpose and situation.  In a recommendation report, just mention that readers will be seeing conclusions and recommendations.
  • Audience. Indicate what level of experience or knowledge readers need to understand the document. If none is needed, say that.
  • Overview of contents. Indicate the main contents of the document. A simple in-sentence list will do.
  • Background. Always remember that an introduction is not a background discussion; it may contain some, but only minimally.

Using the Avaya MDW 9040 Wireless Pocket Phone

The Avaya MDW 9040 Wireless Pocket Phone is a lightweight, pocket-sized wireless phone. It lets you make, receive, announce, and transfer calls while having the freedom to move about the office. This guide will cover (1) understanding the handset display icons; (2) using the handset for call-handling; and (3) changing the settings. This guide does not cover using the conference-call or hold buttons.

To use this guide, front desk staff should be familiar with the basics of using multi-line phones and transferring calls.

Section Introductions

We don't normally think that there is more than one introduction in a report. However, in reports over 8 to 10 or more pages, the individual sections also need some sort of introduction. These can be called section introductions because they prepare readers to read a section of a report—they orient readers to its contents and purpose and show some linkage to the preceding section.

Of course, a section introduction need not have all the elements of a report introduction. However, it does have several that, if handled well, can make a difference in the clarity and flow of a report.

Example of a section introduction

Wire-Line Logging Devices

Coring and core analysis techniques are adequate only to a certain extent, as the previous section shows. However, a much faster and less expensive method of detecting fractures is increasingly being used in exploratory wells: wire-line logging analysis.

Logging can be generally defined as the storing of any information that may be of importance in producing an accurate geological map. Logs are kept of such things as cores, drilling muds (the fluids used to…

Notice that this section introduction not only mentions the preceding and upcoming topics but shows how they are related (from a report written in 1983.)

  • Topic indication. As with the report introduction, indicate the topic of the upcoming section. But remember—it doesn't have to be the stodgy, heavy-handed "The topic of this next section of the report is..."
  • Contents overview. Just as in the report introduction, it is a good idea to list the main contents. The in-sentence list serves this purpose well.
  • Transition. An element that is very useful in section introductions is transitional phrasing that indicates how the preceding section relates to the one about to start. In reports of any length and complexity, it is a good technique—it guides readers along, showing them how the parts of the report all fit together.

Revision Checklist for Introductions

As you revise your introductions, watch out for problems such as the following:

  • Avoid writing an introduction consisting of only background information; avoid allowing background information to overwhelm the key elements of the introduction.
  • Make sure to indicate the topic early.
  • Be sure to indicate the audience and situation: what the readers should expect from the report, what knowledge or background they need to understand the report, and what situation brought about the need for the report.
  • Make sure there is an overview of the report contents, plus scope information—what the report doesn't cover.

If the introduction, executive summary, and letter of transmittal strike you as repetitive, remember that readers don't necessarily start at the beginning of a report and read page by page to the end. They skip around: They may scan the table of contents; they usually skim the executive summary for key facts and conclusions. They may read carefully only a section or two from the body of the report, and then skip the rest. For these reasons, reports are designed with massive duplication so that readers will be sure to see the important information no matter where they dip into the report.

Problem Description/Definition

If the problem is complex, expand on the situation you briefly mentioned in the Introduction, and remind the readers why they are reading your report. What is the problem? Why is it a problem? Why does it need a solution? How will this report help address the problem?

This section's size can vary tremendously. If the audience is deeply familiar with the problem, you may be able to omit this section and summarize the problem in the report's introduction. You could include a short problem description section that summarizes the issues major points, or you may need to delve into detail to prove that the audience should take you and your findings seriously. Alternatively, if the audience is grappling with a problem they don't fully understand, then you may need to write a detailed problem description in order to justify your report's existence.

Technical Background

If the readers are not familiar with the issues, objects, or techniques discussed in the report, you may need to include a separate section that explains any information that requires specialized skills or knowledge. This specializied section often goes after the problem description or in an appendix. Alternatively, it may make more sense to fit the technical discussion into the comparison sections where it is relevant.

For instance, discussing the power and speed of tablet computers requires discussing RAM, megahertz, and processors. Should this technical information be included in a section comparing the tablets based on power and speed, or should it be kept separate and focused solely on the comparison and conclusion?

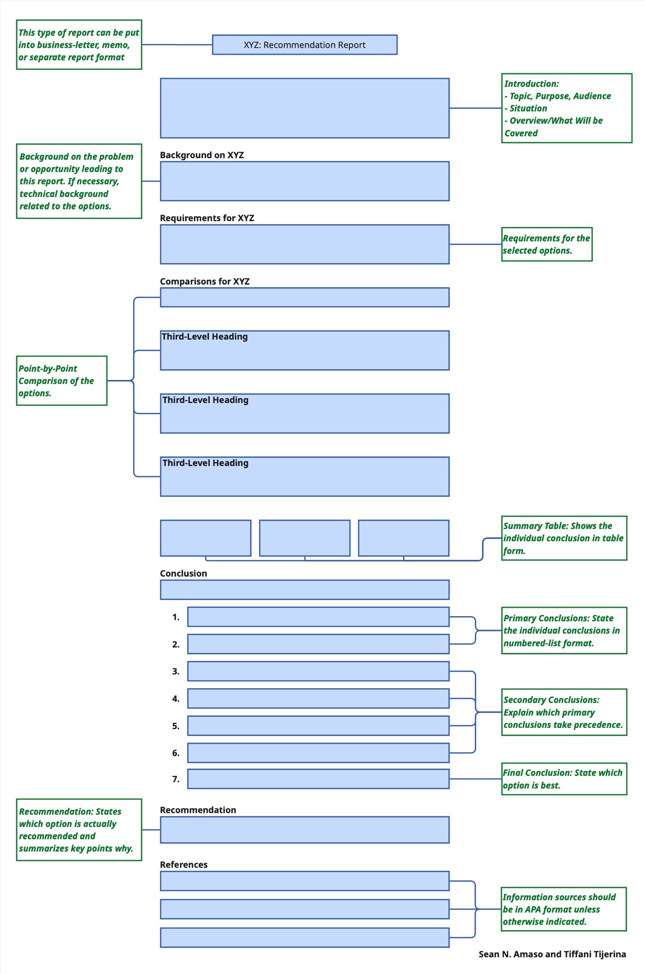
A detailed flowchart outlines the structure and sections of a recommendation report. The chart's sections, from top to bottom, are: Title, Introduction, Background, Requirements, Comparisons, Conclusion, Recommendation, and References, with callouts providing a description of each part.

Figure 3: Schematic view of recommendation and feasibility reports

Requirements/Decision-Making Criteria

If your report requires you to make a judgment (e. g., Is the project feasible? What is the best option? Did the item pass or fail a test?), describe and define the factors that guide your decision. Common examples of decision-making criteria include costs, schedules, popular opinions, demonstrated needs, and degrees of quality. Here are some examples:

  • If you're trying to recommend a tablet computer for use by employees, your requirements are likely to involve size, cost, hard-disk storage, display quality, durability, and battery function.
  • If you're looking into the feasibility of providing every student at Austin Community College with an ID on the ACC computer network, you'd need to define the basic requirements of such a program—what it would be expected to accomplish, problems that it would have to avoid, and so on.
  • If you're evaluating the free bus transportation program in Austin, you'd need to know what was expected of the program and then compare its actual results to those requirements.

Requirements can be defined in several basic ways:

  1. Numerical values: Many requirements are stated as maximum or minimum numerical values. For example, there may be a cost requirement—the tablet should cost no more than $900.
  2. Yes/no values: Some requirements are simply a yes-no question. Does the tablet come equipped with Bluetooth? Is the car equipped with voice recognition?
  3. Ratings values: In some cases, key considerations cannot be handled either with numerical values or yes/no values. For example, your organization might want a tablet that has an ease-of-use rating of at least "good" by some nationally accepted ratings group. Or you may have to assign ratings yourself.

Criteria may need to be defined on a granular level. For example, "chocolate flavor" may be a criterion for choosing among brands of chocolate truffles, but what defines a desirable chocolate flavor? Do you want a milk chocolate flavor? A dark chocolate flavor? White chocolate? A high or low percentage of cacao? Sweet, bitter, or spicy? Single-origin cacao beans or a blend? If single origin, do you want Ghanaian, Venezuelan, Honduran, Ecuadorian, or Filipino?

The criteria section should also discuss how important the individual requirements are in relation to each other. Picture the typical situation in which no one option is best in all categories of comparison. One option is less expensive; another has more functions; one has better ease-of-use ratings; another is known to be more durable. Set up your criteria so that they dictate a "winner" from situation where there is no obvious winner.

Discussion of the Options

In certain kinds of feasibility or recommendation reports, you'll need to explain how you narrowed the field of choices down to the ones your report focuses on. Often, this section follows right after the discussion of the criteria. Your basic requirements may narrow the field for you, but other considerations may disqualify other options, and you should explain those issues as well.

Additionally, you may need to provide brief descriptions of the options themselves, along with some brief, general specifications on each option you are about to compare. Do not, however, actually compare the options in this section. Simply describe them.

Criterion-to-Criterion Comparisons

In this section, evaluate the options according to the decision-making criteria. Do not make a list of pros and cons. You can organize the comparison by criteria or by options, depending on what is most appropriate for the subject and your audience, but the best approach is usually to compare the options point-by-point.

For example, if you were comparing tablet computers, you'd have a section that compared them on cost, another section that compared them on battery function, and so on. It would be less effective to have a section that discussed everything about an iPad, another section that discussed everything about a Windows Surface, and so on, because you still need to make the criterion-to-criterion comparisons somewhere.

Table 1: Examples of comparison approaches

Whole-to-Whole Approach

Point-by-Point Approach

Option A

  • Cost of Option A
  • Functions of Option A
  • Ease of use: Option A

Option B

  • Cost of Option B
  • Functions of Option B
  • Ease of use: Option B

Option C

  • Cost of Option C
  • Functions of Option C
  • Ease of use: Option C

Cost

  • Option A
  • Option B
  • Option C

Functions

  • Option A
  • Option B
  • Option C

Ease of use

  • Option A
  • Option B
  • Option C

Each of these comparative sections should end with a conclusion that states which option is the best choice in that particular category. Of course, it won't always be easy to state a clear winner. You may have to qualify the conclusions in various ways, providing multiple conclusions for different conditions.

If you were creating an evaluation report, you obviously wouldn't be comparing options. Instead, you'd be comparing the thing being evaluated against the requirements placed upon it, the expectations people had of it. For example, the city of Austin, TX, tested a program in which it provided free bus transportation in order to increase ridership and reduce automobile traffic. What was expected of that program? Did the program meet those expectations?

Equipment price. The price of the highest functioning portable satellite radio/MP3 player offered by XM was $399.99 for the Pioneer Inno [2]. The price for Sirius' highest functioning satellite radio/MP3 player was $259.99 for the Sirius S50 [3]. The price range for the XM plug-and-play radios is $49.99 to $119.99 [2]. The price range for Sirius plug-and play radios is $39.99 to $124.99 [3]. In terms of equipment prices, both XM and Sirius offer similar products from high functioning to low functioning. Because Sirius only offers one portable/MP3 player, it holds a lower average price than XM. XM has more options for the lower prices plug-and-play radios than Sirius does, so it holds a lower average price than Sirius.

Summary Table

After the individual comparisons, include a table that summarizes the conclusions from the comparison section. Some readers are prone to pay attention to details in a table rather than in paragraphs. Do not just create a summary table and omit the descriptive paragraphs.

Testing Results of XM and Sirius Radio

Category

XM Satellite Radio

Sirius Satellite Radio

Music channels

4

3

Sports channels

4

2.5

Talk and entertainment channels

3.5

4

Subscription price

4

3.5

Portable radio/MP3 player price

2.5

3.5

Plug-and-Play radio price

4

2.5

Signal

3

4

Portable radio/MP3 player features

4

4

Plug-and-Play radio features

3

4

TOTAL

32

31

Note: 1 – Poor, 2 – Good, 3 – Very Good, 4 – Excellent

Conclusions

We normally use the word "conclusion" to refer to that last section or paragraph of a document. However, the word refers more to a specific type of final section. If we were going to be fussy about it, the current section should be called "Final Sections," which covers all possibilities.

A report can end in at least four ways: a summary, a true conclusion, an afterword, and nothing. Yes, it is possible to end a document with no conclusion (or "final section") whatsoever. However, in most cases, that's a bit like slamming the phone down without even saying good-bye. More often, the final section is some combination of the first three ways of ending the document.

Summaries

One common way to wrap up a report is to review and summarize the high points. If your report is rather long, complex, heavily detailed, and if you want your readers to come away with the right perspective, a summary is in order. For short reports, summaries can seem absurd—the reader thinks "You've just told me that!" Summaries need to read as if time has passed, things have settled down, and the writer is viewing the subject from higher ground.

VIII. SUMMARY

This report has shown that as the supply of freshwater decreases, desalting water will become a necessity. While a number of different methods are in competition with each other, freezing methods of desalination appear to have the greatest potential for the future.

The three main freezing techniques are the direct method, the indirect method, and the hydrate method. Each has some advantage over the others, but all three freezing methods have distinct advantages over other methods of desalination. Because freezing methods operate at such low temperatures, scaling and corrosion of pipe and other equipment is greatly reduced. In non-freezing methods, corrosion is a great problem that is difficult and expensive to prevent. Freezing processes also allow the use of plastic and other protective coatings on steel equipment to prevent corrosion, a measure that cannot be taken in other methods that require high operating temperatures.

Desalination, as this report has shown, requires much energy, regardless of the method. Therefore, pairing desalination plants with nuclear or solar power resources may be a necessity. Some of the expense of desalination can be offset, however...

"True" Conclusions

A "true" conclusion is a logical thing. For example, in the body of a report, you might present conflicting theories and explored the related data. Or you might have compared different models and brands of some product. In the conclusion, the "true" conclusion, you'd present your resolution of the conflicting theories, your choice of the best model or brand—your final conclusions.

V. CONCLUSIONS

Solar heating can be an aid in fighting high fuel bills if planned carefully, as has been shown in preceding sections. Every home represents a different set of conditions; the best system for one home may not be the best one for next door. A salesman can make any system appear to be profitable on paper, and therefore prospective buyers must have some general knowledge about solar products.

A solar heating system should have as many of the best design features as possible and still be affordable. As explained in this report, the collector should have high transmissivity and yet be durable enough to handle hailstorms. Collector insulation should be at least one inch of fiberglass mat. Liquid circulating coils should be at least one inch in diameter if an open loop system is used. The control module should perform all the required functions with no added circuits. Any hot water circulating pumps should be isolated from the electric drive motor by a non-transmitting coupler of some kind.

Homeowners should follow the recommendations in the guidelines section carefully. In particular, they should decide how much money they are willing to spend and then arrange their components in their order of importance. Control module designs vary the most in quality and therefore should have first priority. The collector is the second in importance, and care should be taken to ensure compatibility. Careful attention to the details of the design and selection of solar heating devices discussed in this report will enable homeowners to install efficient, productive solar heating systems.

Afterwords

One last possibility for ending a report involves turning to some related topic but discussing it at a very general level. Imagine that you had written a background report on some exciting new technology. In the final section, you might broaden your focus and discuss how that technology might be used or what problems it might bring about. The key is to keep it general and not to force yourself into a whole new section.

VII. CONCLUSION: FUTURE TRENDS

Everyone seems to agree that the car of the future must weigh even less than today's down-sized models. According to a recent forecast by the Arthur Anderson Company, the typical car will have lost about 1,000 pounds between 1978 and 1990 [2:40]. The National Highway Traffic Safety Administration estimates the loss of another 350 pounds by 1995. To obtain these reductions, automobile manufacturers will have found or develop composites such as fiber-reinforced plastics for the major load-bearing components, particularly the frame and drivetrain components.

Ford Motor Company believes that if it is to achieve further growth in the late 1980's, it must achieve breakthroughs in structural and semi structural load-bearing applications. Some of the breakthroughs Ford sees as needed include improvements in the use of continuous fibers, especially hybridized reinforced materials containing glass and graphite fibers. In addition, Ford hopes to develop a high-speed production system for continuous fiber preforms. In the related area of composite technology, researchers at Owens Corning and Hercules are seeking the best combination of hybrid fibers for structural automotive components such as engine and transmission supports, drive shafts, and leaf springs. Tests thus far have led the vice president of Owen Corning's Composites and Equipment Marketing Division, John B. Jenks, to predict that hybrid composites can compete with metal by the mid-1980's for both automotive leaf springs and transmission supports.

With development in these areas of plastics for automobiles, we can look forward to lighter, less expensive, and more economical cars in the next decade. Such developments might well provide the needed spark to rejuvenate America's auto industry and to further decrease our rate of petroleum consumption.

Combinations

In practice, the preceding ways of ending reports often combine. You can analyze final sections of reports and identify elements that summarize, elements that conclude, and elements that discuss something related but at a general level (afterwords).

Here are some possibilities for afterword-type final sections:

  • Provide a brief, general look to the future; speculate on future developments.
  • Explore solutions to problems that were discussed in the main body of the report.
  • Discuss the operation of a mechanism or technology that was described in the main body of the report.
  • Provide some cautions, guidelines, tips, or preview of advanced functions.
  • Explore the economics, social implications, problems, legal aspects, advantages, disadvantages, benefits, or applications of the report subject (but only generally and briefly).

Revision Checklist for Conclusions

As you reread and revise your conclusions, watch out for problems such as the following:

  • Write at a general level if you use an afterword-type last section. Make sure that it doesn't seem like yet another body section of the report.
  • Avoid conclusions for which there is no basis (discussion, support) in the body of report.
  • Keep final sections brief and general.

Recommendation or Final Opinion

In a feasibility or recommendation report, the final section states the recommendation. You'd think that that ought to be obvious by now. Ordinarily it is, but remember that some readers may skip right to the recommendation section and bypass all your hard work! Also, there will be some cases where there may be a best choice, but you wouldn't want to recommend it. Early in their history, laptop computers were heavy and unreliable; one model might have been better than the rest, but still was not worth having.

The recommendation section should echo the most important conclusions leading to the recommendation and then state the recommendation emphatically. Ordinarily, you may need to recommend several options based on different possibilities. This situation can be handled, as shown in the examples, with bulleted lists.

Summary

The following is a summary of the comparisons of XM Satellite Radio and Sirius Satellite Radio.

Primary conclusions:

  • XM and Sirius are the only two competitors when it comes to satellite radio.
  • XM and higher total number of music and sports channels than Sirius.
  • XM has overall lower costs for monthly and yearly subscriptions than Sirius.

Secondary conclusions:

  • Sirius has the best signal and satellite coverage.
  • Although XM offers more than four portable satellite radios/MP3 players, they are all much higher priced than Sirius' one option.
  • The price range for the Sirius plug-and-play radios start lower than XM, but XM offers more options of lower priced plug-and-play radios than Sirius.
  • The features of the XM and Sirius portable radios/MP3 players are all very similar, but the XM Pioneer Inno is the highest price option at $399.99.
  • The features of the XM and Sirius plug-and-play radios are also similar, but the Sirius Streamer Replay is the best. It's also the same price as XM's highest priced radio--Delphi SKYFi2 at $119.99.

Final Conclusion:The best option for satellite radio is XM radio because it has more options to choose from at lower prices than Sirius.

In an evaluation report, this final section states a final opinion or judgement. Here are some possibilities:

  1. Yes, the free-bus-transportation program was successful, or at least it was, based on its initial expectations.
  2. No, it was a miserable flop—it lived up to none of its minimal expectations.
  3. Or, it was both a success and a flop—it did live up to some of its expectations but did not do so in others. But in this case, you're still on the hook—what's your overall evaluation? Once again, you need to state the basis for that judgment somewhere in the Requirements/Decision-making criteria section.

Appendices

An appendix is an "extra" section that appears after the proposal's main body. Any useful content that you feel is too large for the main part of the proposal or that you think would be distracting and interrupt the flow of the proposal should go into an appendix. Common examples of appendix-appropriate material are large tables of data, big chunks of sample code, fold-out maps, background that is too basic or too advanced for the body of the report, or large illustrations that just do not fit in the main body.

Use separate appendices for each item or category of items, and label each one alphabetically, as "Appendix A: (descriptive title of contents)" and so on. If you've got only one appendix, continue the proposal's page numbering scheme. If you have multiple appendices, you can number each appendix's pages separately, as A-1, A-2, and so on.

Information Sources

If your report quotes, paraphrases, or summarizes information that came from outside sources, cite the sources appropriately in the main text and include bibliographic information in a separate section at the report’s end. Use whatever citation format is appropriate for your audience's profession and field. Citation styles vary, but the standard for technical communication is APA style. See Chapter 15 for guidance on citation. 

Attribution

This chapter is revised from the first edition of Open Technical Communication, Chapter 2.9: “Recommendation and Feasibility Reports” by David McMurrey and Jonathan Arnett, Chapter 2.11: “Titles, Abstracts, Introductions, and Conclusions” by David McMurrey, and Chapter 4.1: “Report Design” by David McMurrey and Jonathan Arnett, which are all openly available under a Creative Commons Attribution license.

The content in Chapters 2.9, 2.11, and 4.1 of the first edition of Open TC were originally sourced and revised from David McMurrey’s Online Technical Writing, sections titled “Recommendation and Feasibility Reports,” “Titles, Title Pages, Abstracts, Introductions, and Conclusions,” and “Techdoc Design,” which are all openly available under a Creative Commons Attribution license.

AI Assistance Notice

Some parts of this chapter were brainstormed, drafted, and/or revised in conversation with ChatGPT 4o and Google Gemini 2.5 Flash. All AI-generated content was reviewed and revised as needed by a human author.


Next: Chapter 18: Instructions and User Guides →

Annotate

Powered by Manifold Scholarship. Learn more at
Opens in new tab or windowmanifoldapp.org