Skip to main content

Chapter 14: Proposals: Chapter 14: Proposals

Chapter 14: Proposals
Chapter 14: Proposals
  • Show the following:

    Annotations
    Resources
  • Adjust appearance:

    Font
    Font style
    Color Scheme
    Light
    Dark
    Annotation contrast
    Low
    High
    Margins
  • Search within:
    • Notifications
    • Privacy
  • Project HomeOpen Technical Communication, 2e
  • Projects
  • Learn more about Manifold

Notes

table of contents
  1. Chapter 14: Proposals
    1. Objectives
    2. What Proposals Do
    3. Types of Proposals
    4. Format of Proposals
    5. Common Proposal Structure
      1. Front Matter
        1. Cover Letter
        2. Professional Packaging
        3. Title Page
        4. Abstract/Executive Summary
        5. Table of Contents
        6. Table of Figures
      2. Main Body
        1. Introduction
        2. Background Information
        3. Benefits and Feasibility
        4. Description of the Deliverable
        5. Method, Procedure, Theory
        6. Schedule
        7. Costs and Resources Required
        8. Qualifications
        9. Conclusions
      3. Back Matter
        1. Appendices
        2. Glossary
        3. Index
        4. References/Information Sources
    6. Proposal Pre-Writing Strategy
    7. Attribution
    8. AI Assistance Notice

Chapter 14: Proposals


Objectives

Upon completion of this chapter, readers will be able to do the following:

  1. Identify and differentiate between major types of proposals (internal vs external, solicited vs unsolicited, and research vs goods-and-services).
  2. Describe the common structural components of a proposal, including front matter, main body, and back matter, and explain the purpose of each.
  3. Analyze a given scenario to determine the appropriate format and content of a proposal, considering audience, purpose, and context.
  4. Compose a persuasive proposal that includes key elements such as background, benefits, deliverables, schedule, costs, and qualifications.
  5. Evaluate the effectiveness of sample proposals using criteria related to organization, clarity, persuasiveness, and professionalism.

What Proposals Do

A proposal is an offer or bid to do a certain project for someone. Proposals may contain other elements: technical background, recommendations, results of surveys, information about feasibility, etc. But what makes a proposal a proposal is that it is a persuasive document that asks the audience to approve, fund, or grant permission to do the proposed project.

Written proposals are essential in many professional settings. If you choose to be a consultant or an entrepreneur, proposals may serve as a primary tool for securing business. In government agencies, nonprofit organizations, or large corporations, proposals are often used for initiating projects that benefit both organization and the employee who proposes them.

A written proposal should contain pertinent information to persuade its audience to approve the project, award project funding, or to hire you to complete the work—perhaps even all three. To write a successful proposal, put yourself in the place of your audience—the recipient of the proposal—and think about what information that person or organization needs to instill confidence in your ability to complete the project.

Types of Proposals

Proposals are needed in various situations.

Sometimes proposals originate through a formal process where a company issues a public announcement requesting proposals for a specific project. This public announcement—called a request for proposals (RFP)—may be issued through newsletters, email listservs, trade journals, social media, etc. Firms or individuals interested in bidding on the project would then write a proposal that includes: a summary of their qualifications, a formal schedule and estimated costs while describing their intended approach to the project. The recipient of the proposal follows a formal selection process dependent upon the organization’s by-laws, awarding the project to the person or firm whose proposal best aligns with their needs.

Sometimes proposals stem from less formal settings. It starts with a single idea. Imagine that you are investigating the merits of introducing new technology to increase productivity in your job. After you’ve completed your investigation, the next step is to approach your supervisor, give them an informal sales pitch, and await their feedback. They might respond by saying, "I like your idea. Write me a proposal that I can present to upper management." The next step would be to organize a persuasive proposal in which you describe the problem, explain why it needs to be solved, and introduce your intended solution. Be sure to define an implementation timeline, costs involved and introduce the new technology. Your supervisor would then forward the proposal to upper management, who would either deny the request or release funds to make the project happen.

Proposals can be divided into several categories:

  • Internal/External
    • A proposal to someone within your organization (a business, a government agency, etc.) is an internal proposal. With internal proposals, you might omit certain sections (such as qualifications) or not need to include as much information in them.
    • An external proposal is one written from a separate, independent organization or individual to another such entity. The typical example is an independent consultant proposing to do a project for another firm.
  • Solicited/Unsolicited
    • A proposal that comes in response to a Request for Proposals (RFP) is a solicited proposal. Typically, a company will send out RFPs through a newsletter, email listserv, or other news sources. But proposals can be solicited in person, as well.
    • An unsolicited proposal comes even though the recipient has not requested proposals. With unsolicited proposals, you should first establish the likelihood of a proposal’s being well-received before exerting the time and effort on it. Once you’ve established that and decide to proceed, the proposal then sometimes must convince the recipient that a problem or need exists before you can begin the main part of the proposal.
  • Research/Goods-and-Services
    • A research proposal is one in which the recipient requests permission or funding (and sometimes both) to study a topic and write a report about the findings.
    • A goods-and-services proposal is a classic business-type proposal, in which one party offers to sell a product or service to another party.

Format of Proposals

You have many options for the format and packaging of your proposal. Consider two of the most common formats:

  • Cover Letter or Memo with Separate Proposal: In this format, you send a cover letter or cover memo along with the proposal, but the letter or memo does not appear inside the proposal's main body. They are distinct documents, and the letter or memo should follow standard professional format. If the proposal is printed in hard copy, the letter or memo is often paper clipped to the front cover.
  • Consolidated Business-Letter or Memo Proposal: In this format, you consolidate the entire proposal within a standard business letter or memo. You include headings and other special formatting elements as if it were a larger, formal document. (This consolidated memo format is illustrated in the left portion of the following illustration.) Use the memorandum format for internal proposals and the business-letter format for external proposals.

Two images of a business letter are shown side-by-side. The image on the left shows a short, informal email-like layout of a letter from Lorenzo Mesal to Fernando dos Mares, dated June 6, 2016, with the subject "Proposal for installation of." The image on the right shows a more formal version of the same letter from a company called San Marcos Photovoltaic Systems, with the same recipient, subject, and date, but with a more detailed body and a different sender named Helene Gensu.

Figure 1: Proposal that uses the consolidated memo format (left) and a proposal that is separate from its cover letter (right)

Common Proposal Structure

The following is an outline of the internal structure you'll commonly find in proposals. It is not an absolute structure, so you can reorganize, cut, or add sections as necessary, but it is the most common sequence and should serve as a basic framework.

Front Matter

The front matter of a proposal includes everything that comes before the main body of the proposal.

Cover Letter

A proposal that is longer than a few pages often contains a brief "cover" letter or memo (depending on if the proposal is external or internal, respectively) that is paper clipped to the proposal itself. This cover letter or memo briefly announces that a proposal follows and outlines its contents. Essentially, the contents of the cover letter or memo are a condensed version of the introductory section. This redundant content is because the letter or memo may become detached from the proposal, or the recipient may overlook the letter or memo and just dive right into the proposal itself.

Professional Packaging

Consider packaging the document in a professional-looking manner, especially if you are preparing an external proposal in hard copy. Use a spiral or comb binding, insert tabs for major sections on long proposals, and prepare a label for the cover that includes at least these four pieces of information:

  1. the proposal's formal title
  2. the intended recipient
  3. the authors (or, often, the authors' organization)
  4. the date of submission

Title Page

A proposal that is longer than a few pages should include a title page that includes the same basic information that appears on a cover label. You may also wish to include a descriptive abstract at the bottom. (See the next section, Abstract/Executive summary.)

Do not include a running header or page number on a title page.

Abstract/Executive Summary

These two elements are superficially similar, but they serve different purposes. An abstract is a capsule summary of the proposal's high points; it's usually a single paragraph, and its purpose is to clue a reader in to the document's purpose and general contents. An executive summary is a more-detailed summary that includes all the important points in the proposal; it will contain multiple paragraphs and is significantly longer than an abstract, and its purpose is to allow a busy executive to decide whether reading the entire proposal is worthwhile.

Long proposals may contain both an abstract and an executive summary. In contrast, short proposals typically include an abstract but not an executive summary.

There is no strict limit on the length of an executive summary section; it can range from a half-page to as extensive as necessary. For instance, in the case of a lengthy and intricate proposal, such as one submitted to the federal government for a multi-billion-dollar project, the executive summary could be comparable to a concise book. However, as a general guideline, it is advisable to limit the executive summary to two pages.

Table of Contents

Any technical document over a few pages that includes distinct major sections should include a table of contents (ToC). Each major section should start on a new page.

You can choose how many subheading levels you include in the ToC. A long, complex proposal with multiple subheadings may be easier to navigate if each has its own ToC entry, but a short proposal may only need its major headings.

The ToC should not include the title page or the cover letter/memo. If the proposal includes an abstract and/or executive summary, those sections should appear in the ToC. It is customary to paginate them with lower-case roman numerals. Do not include the ToC itself; treat it as page zero.

Table of Figures

If your proposal contains more than one figure or table, list them in a table of figures (ToF), sometimes called a "list of figures."

Please note that tables and figures are not the same. Strictly speaking, figures are illustrations, drawings, photographs, graphs, and charts. Tables are rows and columns of words and numbers.

Longer reports containing multiple figures and tables, create separate lists for each and place them on a separate page from the ToC. If possible, place the lists together on the same page if they fit. You can identify the lists separately, as Table of Figures and Table of Tables.

Main Body

The main body of your proposal includes the core content of your proposal, from introduction to conclusion.

Introduction

Plan the introduction to your proposal carefully. Make sure it includes the following:

  • Indicate that the following document is a proposal.
  • Refer to any previous contact with the recipient of the proposal or to your source of information about the project.
  • Include one brief motivating statement that will encourage the recipient to continue reading beyond the introduction thereby increasing your chances of being awarded the project.
  • Give an overview of the proposal's contents.

Look at the introductions in the first two example proposals listed at the beginning of this chapter and try to identify these elements.

Background Information

The background section discusses why the project is necessary or desirable—what problem exists, what opportunity exists for improving the situation, and an overview of what the basic situation consists of. Examples of background information: managers of a chain of daycare centers’ need to meet state licensing requirements by ensuring that all employees know CPR. Owners of Pine timber land in east Texas may want to harvest saleable timber without destroying the local ecosystem.

If your proposal's audience knows the problem very well, this section might not be needed. Writing the background section still might be useful, however, in demonstrating your particular view of the problem. If the proposal is unsolicited, a background section is almost a requirement, since you will need to convince the audience that a problem or opportunity exists and should be addressed.

Benefits and Feasibility

Most proposals discuss the advantages or benefits of completing the proposed project. The benefits and feasibility section acts as an argument in favor of approving the project. Also, some proposals discuss the likelihood of the project's success. In the forestry proposal, the proposer recommends that the landowner make an investment; at the end of the proposal, he explores the question of the potential return on that investment. In an unsolicited proposal, this section is particularly important—you are trying to "sell" the audience on the project.

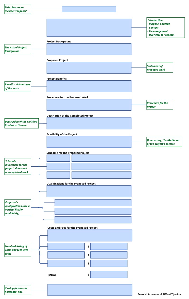
A detailed flowchart outlining the sections of a business proposal. The flowchart's sections, from top to bottom, are: Title, Introduction, Project Background, Proposed Project, Project Benefits, Procedure for the Proposed Work, Description of the Completed Project, Feasibility of the Project, Schedule for the Proposed Project, Qualifications for the Proposed Project, Costs and Fees for the Proposed Project, and Closing.

Figure 2: Schematic view of proposals

Description of the Deliverable

Most proposals need to describe the deliverable—the finished product that the audience will receive after hiring you to complete the project. If you are writing a research proposal, the deliverable will be a report. If you are writing a goods-and-services proposal, the deliverable will be an object or action.

Method, Procedure, Theory

In some proposals, you'll want to explain the methods or procedures you will use to complete the proposed work. This section acts as an additional persuasive element; it shows the audience you have a solid, well-thought-out approach to the project. Also, it serves as the other form of background some proposals need. Remember that the background section (discussed above) focused on describing the problem or need that brings about the proposal. However, in this section, you discuss the technical background relating to the procedures or technology you plan to use in the proposed work. For example, in the forestry proposal, the writer gives a bit of background on how timber management is done. Once again, this section gives you, the proposal writer, a chance to show that you know what you are talking about and to build confidence in the audience.

Schedule

Most proposals contain a section that shows not only the projected completion date but also key milestones for the project. If you are doing a large project spreading over many months, the timeline would also show dates on which you would deliver progress reports. If you can't cite specific dates, cite amounts of time for each phase of the project.

If writing a research proposal, divide the Schedule section into two parts: one for researching and writing the report, and the other for the major project. For example, in a forestry proposal, the timber landowner would have questions about the report’s delivery time and the responsible harvesting of pine timber. Address both questions in separate subsections of the Schedule section.

Costs and Resources Required

Most proposals also contain a section detailing the costs of the project. With external projects, you may need to list your hourly rates, projected hours, costs of equipment and supplies, etc., and then calculate the total cost to complete the project. For internal projects, you will still need to list the project costs: for example, hours you will need to complete the project, equipment and supplies you'll be using, assistance from other people in the organization, and so on.

If you are writing a research proposal about a potential project, you should divide the costs/resources section into two separate parts, just like the schedule section. One subsection should address the costs for researching and writing the report. The other subsection should list the costs and necessary resources (or at least reasonable estimates of them) for the major project you are researching. Again, with the forestry example, the timber landowner would want to know how much you'd charge to research and write a report about eco-friendly ways of logging his land. Likewise, the landowner would want to know that he can afford the ecologically-sound logging project. If harvesting the timber in the eco-friendliest way will cause him to go broke, there's no point in hiring you in the first place. You need to address both these issues in the costs-and-resources section but keep them in separate subsections.

Qualifications

Most proposals contain a summary of the proposing individual's or organization's qualifications to do the proposed work. It's like a mini résumé contained in the proposal. The proposal audience uses it to decide whether to award you the project. Therefore, this section lists work experience, similar projects, references, training, and education that shows familiarity with the project.

Conclusions

The final major section of the proposal should do two things:

  • refocus the audience's attention on the positive aspects of the project
  • urge the audience to contact you with their approval

You can also encourage the audience to get in touch to work out the details of the project, remind them of the project's benefits, and put in one last plug for you or your organization as the right choice for the project.

Back Matter

The back matter of the proposal includes all the “extra” information needed for the proposal but might not be part of the core content.

Appendices

An appendix is an "extra" section that appears after the proposal's main body. Any useful content that you feel is too large for the main part of the proposal or that you think would be distracting and interrupt the flow of the proposal should go into an appendix. Common examples of appendix-appropriate material are large tables of data, big chunks of sample code, fold-out maps, background that is too basic or too advanced for the body of the report, or large illustrations that just do not fit in the main body.

Use separate appendices for each item or category of items, and label each one alphabetically, as "Appendix A: (descriptive title of contents)" and so on. If you've got only one appendix, continue the proposal's page numbering scheme. If you have multiple appendices, you can number each appendix's pages separately, as A-1, A-2, and so on.

Glossary

It's always a good idea to define specialized terms in the document's main text, but if your proposal contains a significant number of terms that are unfamiliar to your audience, you may need to include a glossary.

Index

Long, complex proposals may need to include an index so that readers can find the specific word or topic that interests them.

References/Information Sources

If your proposal quotes, paraphrases, or summarizes information that came from outside sources, you must cite the sources appropriately in the main text (in-text citations) and include bibliographic information in a separate section at the proposal's end. Use whatever citation format is appropriate for your audience's profession and field. Citation styles vary, but the standard for technical communication is APA style. See Chapter 15 for guidance on citation.

Proposal Pre-Writing Strategy

When you develop a proposal, go through this checklist and think about these issues. Make a list of your thoughts on them so you (and if you are working in a group, all your coworkers) have a master document you can refer to.

  • Audience: Describe the intended audience of the proposal and the proposed report (they may be different) in terms of the organization they work for, their titles and jobs, their technical background, their ability to understand the report you propose to write.
  • Situation: Describe the situation in which the proposal is written and in which the project is needed: What problems or needs are there? Who has them? Where are they located?
  • Deliverable type: Describe the deliverable that you are proposing. If you are writing a research proposal, will you give your client a technical background report? A recommendation report? A feasibility report? If you are writing a goods-and-services proposal, what object or service will you provide?
  • Information sources: If you are writing a research proposal, make sure you know that there is adequate information for your topic. List specific books, articles, reference works, interview subjects, field observations, and other kinds of sources that you think will contribute to your report.
  • Graphics: List the graphics you think your report will need according to their type and their content. Odds are, you'll need at least one figure or table.

Attribution

This chapter is revised from the first edition of Open Technical Communication, Chapter 2.4: “Proposals” by David McMurrey and Jonathan Arnett, which is openly available under a Creative Commons Attribution license.

The content in Chapter 2.4 of the first edition of Open TC was originally sourced and revised from David McMurrey’s Online Technical Writing, section titled “Proposals,” which is openly available under a Creative Commons Attribution license.

AI Assistance Notice

Some parts of this chapter were brainstormed, drafted, and/or revised in conversation with ChatGPT 4o and Google Gemini 2.5 Flash. All AI-generated content was reviewed and revised as needed by a human author.


Next: Chapter 15: Progress Reports →

Annotate

Powered by Manifold Scholarship. Learn more at
Opens in new tab or windowmanifoldapp.org